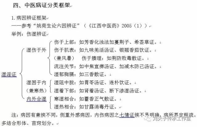
辨证的分类框架简述
病证分类的核心原则
我们认为:进行病证分类最核心的原则,就是要根据中医的病因、病所、病机要素的差异性,对疾病的病证类型进行分门别类的区别。因为中医病型或叫证型的本质差异是由病因、病位、病机三方面共同决定的,只有这三要素齐全,才能形成一个最小的病理单元,也就是最小的单元类型。我们分类的目的就是要把疾病的病证区分到最小的病理单元,否则就不是一个独立的证型。
基于这个原则,进行病证分类时就会得出很多证型,因为一种疾病在发展过程中会历经多种病理类型,因而就会形成很多的证型。这些证型与证型之间的先后关系、浅深关系、进退关系相互联系起来,就可以形成一种病证分类框架,为临床辨证提供思路参考。我们教材上提及到的六经辨证、三焦辨证、卫气营血辨证、脏腑辨证、经络辨证和气血阴阳辨证等辨证方法就是由不同的病证分类方法建立的不同病证分类框架。但不论哪一个框架,都必须做到病因、病所、病机清楚,否则就不够具体。
以六经辨证举例,我们不能仅仅依据“太阳病”处方,也不能依据“阳明病”处方,因为只辨了病所,而没辨病因,还必须区别风寒、燥热、湿热等,而且还要进一步明确风寒、燥热、湿热对人体的气血津液、营卫产生了怎样的病理影响,即产生怎样的病机变化,这样证型才能最后明确。所以,六经辨证不只是辨六经。
同理,三焦辨证也绝不是只辨三焦,脏腑辨证也绝不是只辨病变脏腑,还需要进一步明确病因、病机。比如通过三焦辨证确定病在上焦,那么病因是风温还是暑湿呢?对卫气营血产生了什么影响呢?需要进一步明确。比如脏腑辨证辨到病位在肺,那是什么邪气引起的呢?如有痰湿,那产生了什么病机?阻滞了肺气还是其他情况?只有病因、病位、病机都明确,证型才算确定。
所以,我们通常所学的各种辨证方法,实际上都是一个分类框架,而这些分类框架都是根据病因、病所、病机来区分的,只不过各有详略、各有侧重。有些对病因比较细,对病所比较模糊(比如六因辨证);有些对病机强调的比较精细,而对病所比较模糊(例如卫气营血辨证);还有些对病位比较明确,对病因病机都比较模糊的(例如六经辨证、脏腑辨证)······
经典方证举例印证
以六经辨证举例,如六经辨证中的太阳病,其分类框架应该怎样建立呢?第一:通过病所为纲,区别病在六经;第二:结合病因、病机进一步来确定证型。太阳病还需进一步的划分表里,太阳之表还是太阳之里?这样病所才更具体化。接着还需区别不同的病因:是太阳伤寒?是太阳中风?还是太阳温病?还是太阳风湿?甚至还是太阳中暍?再次还要明确病机,是病在营卫?还是病在气血?是营卫郁滞?还是卫强营弱等等,最后才能确定是麻黄汤证还是桂枝汤证。
三焦辨证同理,如病在上焦,就要进一步区别不同病因,是风温还是湿温?如果是风湿,还要进一步区分是卫分还是营分?是气分还是血分?如风温在卫分,可用桑菊饮;而到了气分,就要用麻杏石甘汤;如牵涉营分,可用银翘散加减;如牵涉血分,就要用清营汤和至宝丸。湿温也有类似情况,比如:湿温在上焦,就需要区别病位到底是手太阴还是手少阴?还是手少阳?还是手厥阴?另外,还要分卫分、营分、气分、血分。比如湿温在卫分,手太阴卫气分,可能用杏仁汤;牵涉到手少阴营分,用银翘马勃散;牵涉到手少阳气分,用上焦宣痹汤;牵涉到手厥阴血分,用菖蒲郁金汤。只有这样,框架才算相对具体细化精准了。
因此,辨证方法,就是对病证的分类方法,之所以有不同,是在病因、病所、病机上强调的主次轻重不同,即以什么为纲,以什么为目的差异性。像六经辨证、三焦辨证是以病所为纲,而卫气营血和气血津液以病机为纲。
具体卫气营血辨证而言,病是影响到了卫、还是气、还是营、还是血,这是病机变化,但是必须有一个前提,即我们通常会把病因省略,一般讲的病因就是温邪,但事实上温邪也有不同,有风温、温热、湿热、暑温的区别。还需要区别病位,同样温热在气分,不区分病位,也无法明确方子,因为气分可以是热壅于肺、热炽于胃、热结于肠、热郁胸膈、热郁胆经,甚至还可以是热斥三焦,病位不同,选方就不一样。比如热壅于肺,可以用麻杏石甘汤或竹叶石膏汤;热炽于胃,用白虎汤;热结于肠,用承气汤;热郁胸膈,就要用栀子豉汤;而热郁胆经,可用黄连黄芩汤;热斥于三焦,就用黄连解毒汤。
又比如病因是湿温,病在气分,气分湿温又有不同的病位差异。比如可以是手太阴,也可以是足太阴。手太阴湿温,用加减苇茎汤;足太阴湿温,用三仁汤。如果在阳明经呢?要分手阳明和足阳明。如果在手阳明大肠,就用枳实导滞丸;如果在足阳明胃,可以用加减小陷胸汤。如果在少阳呢?就需要区别是手少阳还是足少阳。在足少阳胆经就用蒿芩清胆汤;手少阳三焦经就用杏仁滑石汤。其他情况也都需要做类似的区分。
以上我们讨论了病证分类的原则以及辨证分类的框架的主要问题,并通过经典方证举例加以印证,下面我们主要讨论各辨证方法与八纲辨证的关系,以及辨证纲领统一性的相关问题。
八纲辨证是各辨证基本原则
首先,我们先讨论一下八纲辨证与各辨证方法的关系。
什么是八纲辨证呢?是不是辨证时仅仅辨别疾病的性质属阴属阳、属寒属热、属虚属实、属表属里就可以呢?答案显然不是,因为这样不能指导具体的临床运用。我们认为:八纲辨证并不属于某一种辨证方法,而是一类辨证的基本原则。是什么基本原则呢?就是辨证必须从病因、病所、病机三个方面来区分的原则,而每个方面的分类,必始于阴阳。也就是说:“八纲辨证”是运用阴阳的观点,对病因、病所、病机的大分类。阴阳为万物变化之纲,亦是疾病变化之纲,病位之阴阳,首分表里,故表里是病位阴阳的大分类;病因之阴阳,首分寒热,故寒热是病因阴阳的大分类;病机之阴阳,首分虚实,故虚实是病机阴阳的大分类。
大分类是原则,但要落实到证候的实质性内容,还须要进一步的具体细化。
比如病位之表里。表还有很多不同的具体部位,里也有很多部位。 如“里”有五脏六腑,因此,就必须再进一步落实到具体的脏器,否则,辨证如果只辨出表里是很粗糙的,“里证”乃是个证类的概念,其下涵盖有许多不同的具体证型。其实“表证”是如此,其下也有许多的不同,只是由于我们现行教材编写的局限性,导致大家对“表证”的认识非常狭窄,非常模糊。其实“表”的范围非常大,应该与“里证”的内涵相当,我们学习只要继续深入下去,就知道中医的表证,绝不像教材讲的那么简单。为此我有专篇文章论述——《统一表证分类,沟通辨证纲领(上、中、下篇)》,其核心观念如下图所示:

六经辨证细化举例少阴表证、里证、表里间证
众所周知,太阳有表证,其实阳明、少阳、太阴、少阴、厥阴都有表证。我们仅以少阴病为例,因为它是既有争议,大家又比较熟悉的疾病。
由于少阴以里虚为主,所以少阴病主证为里虚证,但是虚还要分寒热,就伤寒所言当然是寒为主,就温病而言则是以热为主,所以不能笼统的讲少阴病就是里虚寒证。从伤寒角度主讲的是里虚寒证,但从温热角度主讲的就是里虚热证了。
那么,难道少阴病只有虚证吗?不然,其实少阴病也有实证,比如少阴病也有三急下证,如热结旁流证,三急下肯定是有邪实,伤寒学派虽未给出专方,而温病学派则给出较多的方证补充完善,例如增液承气汤证、新加黄龙汤证,参见条文如下:
《温病条辨·中焦篇》第17条:“阳明温病,下之不通,其证有五∶应下失下,正虚不能运药,不运药者死,新加黄龙汤主之。……津液不足,无水舟停者,间服增液,再不下者,增液承气汤主之。”
还有,少阴病全是里证吗?也不然,其实也有表证,如风寒外伤少阴之表,代表方是麻附细辛汤、麻附甘草汤。有些教材上往往错误的把它理解为夹阴伤寒,不算完全错误,因为有很多病确实是在同房受寒以后容易产生,但只把它理解为太少两感,那就有错了。《内经》所言“两感不得尽期而死”,太少两感的病情非常重,甚至会死人。而麻附细辛汤并不会死人,连四逆汤都比不上。麻黄附子细辛汤证主要的病因是风寒,病位是少阴偏表的位置,只不过是由于素体少阴阳气偏衰,风寒之邪得以乘机直入少阴之经(不需经过阳经),所以又称之为直中少阴。但直中的是少阴之表,所以主战略仍是以解表为主,故在用麻黄宣散表寒的同时,还要用细辛温通、以促进表寒的宣散,配附子主要用来扶阳通卫而外出,可见其靶场并不在里,仍在表也,所以实际上它是温经解表的具体展现。
此外,少阴既然有表虚寒的麻附细辛汤证,同理少阴也有表虚热证。这类方证在《伤寒论》里并没有没体现,而是在《温病条辨》中出现——银翘汤证。
《温病条辨·中焦篇》第13条:“下后无汗脉浮者,银翘汤主之;脉浮洪者,白虎汤主之;脉洪而芤者,白虎加人参汤主之。”
银翘汤方(辛凉合甘寒法)
银花(五钱) 连翘(三钱) 竹叶(二钱) 生甘草(一钱) 麦冬(四钱) 细生地(四钱)
吴鞠通自注:此下后邪气还表之证也。温病之邪,上行极而下,下行极而上,下后里气得通,欲作汗而未能,以脉浮验之,知不在里而在表,逐邪者随其性而宣泄之,就其近而引导之,故主以银翘汤,增液为作汗之具,仍以银花、连翘解毒而轻宣表气,盖亦辛凉合甘寒轻剂法也。若浮而且洪,热气炽甚,津液立见销亡,则非白虎不可。若洪而且芤,金受火克。元气不支,则非加人参不可矣。
对于《伤寒论》中的少阴咽痛诸证,很多人并不理解为什么少阴病也会有咽痛证。其确实是少阴经系病变,不过是少阴病很轻的一个病证,轻在哪里呢?因为邪气仅仅侵犯了少阴所络属的苗窍——咽喉(咽喉和少阴的关系主要体现在肾脉挟咽)。咽喉的一些轻证,如慢性咽炎,有时误认为是虚热——阴虚咽痛,其实是有外感,姚荷生老先生把它划定为燥邪侵犯少阴之咽(《伤寒论》中有凉燥、温燥之别),此时要特别注意少阴表证,很多的外感引起的轻度的咽炎,虽病情比较轻,但是处理不好会引起肺炎,其机理就在于病邪从苗窍循经而内陷其脏腑。因此说少阴也有表证,这些表证没治好就会形成里证,例如很多肺炎的初起就会夹有表证、会有上呼吸道的病变或咽喉的病变。
除了表证、里证之别,此外少阴还有表里之间的病变。表证较深而里证未入,我把它定义为表里间证。这样分类就更复杂了。如少阴病的附子汤证,其核心病机是阳虚寒湿痹,即是阳气不足导致寒湿之邪从肌表深入到筋骨里而引起的骨节不利,其主要疼痛特点是背恶寒、骨节痛。后世很多人用来治腰痛、腿痛,效果非常好。还有一个就是少阴咽痛偏里的症状,典型的阴虚咽痛,姚荷生老先生推荐的是养阴清肺汤。这个方子看起来叫清肺,实际上是养少阴之阴,其所对应的病证实际上就是白喉病,是阴虚燥热证——即燥热之邪侵犯少阴之经(少阴阴血不足),其机理如同寒湿可以趁阳虚,而侵犯少阴之骨节。那么,燥热之邪也可以趁阴虚侵犯少阴的咽喉,这就是表里间证,其比表证要深一点,比里证要浅一点,在表里之间,类似于阳明病的栀子豉汤证。关于栀子豉汤证的病位,在阳明病中属表还是属里有过争议,我个人看法也是表里间证(胸膈者阳明之表也)。
气血津液辨证细化举例
再如气血津液辨证等,也要进一步细化其病因、病位,不能仅谈了病机而不谈病因、病位。气血津液病变首先得分气血的虚实,也必须分气血津液所在的脏腑。比如津液病变的内容比较多,也比较丰富,如痰饮病,就有风痰、热痰、湿痰、燥痰、火痰之分,还要区分所犯的脏器,比如风痰犯肺、风痰犯肝、寒痰犯肺、寒痰在脾、湿痰在肺脾、湿痰在肝脾等等,所用的方剂都会不同。举例如下:
风痰犯肺,用金沸草散;
风痰犯肝,用三蛇胆通经络;
寒痰犯肺,用二陈汤加干姜、肉桂;
寒痰犯脾,用理中化痰丸;
痰湿在肺脾,用二术二陈汤;
痰湿牵涉肝脾,用半夏白术天麻汤;
燥痰在肺脾,用杏仁煎;
燥痰在肺肾,用金水六君煎;
痰热在肺胃,用清气化痰丸;
痰热在胆胃,用黄连温胆汤;
痰火在肝肺,用黛蛤散;
痰火在肝心,用礞石滚痰丸;
痰火在肝肾,用消瘰丸加减;
……
由此可见,八纲辨证是对病因、病位(所)、病机二分法的原则性提示,可以使你大方向不错,但是目标是不够精准的。常讲中医有“方向正确,目标不准”的现象,其实就是由于分类太粗了,只有当我们把它细化以后,这个目标就相对比较准确了。
各辨证纲领可相互沟通
最后,我再扼要谈谈各辨证纲领之间的统一性问题。
在临床中,很多不同的辨证方法通常使医生感到困惑,导致临床不知该如何选择。同样讨论一个病案,由于辨证方法不同,每个医生得出的结论不同,而给出不同的证型名称。喜欢用经方的医生六经辨证就用得比较多;喜欢时方的医生可能用卫气营血辨证、三焦辨证比较多,似乎辨证达不到共识。其实是因为每种辨证方法都有一定的局限性,不够完全,不管什么辨证方法、什么辨证纲领,最后一定要达到病因、病所、病机三维一体,才能最后定方的,而不同的方法只是源于以什么为纲不同,也就是说以什么为重点的不同,导致要简化、约称的时候,就会与别的辨证方法好像较有不同。
如六经辨证,首先强调病所的区别,即病在三阳三阴不同,但是还必须进一步明确病因、病机(才能开方),病因就牵涉到风寒湿热燥火等,实际上就于病因辨证相关了。当需要对卫气营血作区别的时候,比如是营卫不和还是营卫郁滞?还是气不化水?还是蓄血内结?实际上就牵涉到了卫气营血辨证,只是在《伤寒论》里详于六经,而对卫气营血的分类比较粗略。反之,卫气营血辨证则详于病机内容,而对病所比较粗略,病因也经常简略。其实不仅温病有卫气营血的差异,其他病也一样有,伤寒病也有、风湿病也有、其他的暑湿病等等都有卫气营血的影响。试问六淫之气侵犯人体影响的,不就是卫气营血津液等具体的生理物质吗?所以说,不同的辨证方法是辨证要领各有侧重的区别,而彼此之间是可以相互沟通的。
那么,它们之间是怎么实现沟通呢?实际上是要形成一个立体的辨证框架,既可以从病因切入,也可以从病位切入,更可以从病机切入,而且不论用何种辨证方法切入,最后都能达到对病因、病位和病机的完整交代,尽管从不同的方向来,但最后落实的点是一样的。比如,我先做一个六经分类,分类完我就要结合病因来分类,再进一步就要结合卫气营血来分类,这样得出来的证最后才具有唯一性,也才算是真正明确了。
姚荷生老先生提出这样一种辨证思路:以病因、病所、病机为辨证的基本点,即辨证一定要把这三点明确,以六经结合八纲作为辨证分类的大纲,然后以脏腑经络、体窍结合卫气营血津液为具体的细目,再融合病因的辨证内容,就可以形成一个系统的辨证框架。这个框架很大,有很强的覆盖性,让我们在临床实际辨证中可以灵活应变地处理疾病,因为它既可以从病因切入,从病所切入,也可以从病机切入,就好像进一栋房子,可以走正门,可以走后门,也可以走东门,可以走西门,但是最后到达的位置点是共同唯一的。
总之,我们所学的辨证方法并不是选择哪一种辨证方法的问题,而是要学会相互沟通,选择某一种辨证方法,只是说从哪一个方法切入。喜欢经方,就从六经开始,最后卫气营血;喜欢三焦,最后同样还得落实到六经脏腑。
限于时间关系,关于辨证分类纲领问题就谈到这里。
附:中医辨证分类框架简要

编辑搜图





