中华医学会胃癌临床诊疗指南(2021版)
胃癌是我国最主要的癌症病种之一。近年来,胃癌的基础研究、预防筛查及诊疗水平有了很大提高,胃癌的规范化治疗取得较大的进步。中华医学会肿瘤学分会和中国抗癌协会胃癌专业委员会采用循证医学的方法组织普通外科、肿瘤内科、放疗科、内镜科、病理科、影像科及胃癌基础研究等多学科(MDT)中青年学者,对通过检索和梳理当前国内外文献诊疗指南证据类别的认定:1类(高水平)为严谨的meta分析、大型随机对照研究;2类(中水平)为一般质量的meta分析、小型随机对照研究、设计良好的大型回顾性研究、病例-对照研究;3类(低水平)非对照的单臂临床研究、病例报告、专家观点。围绕胃癌的临床实践制定了《中华医学会胃癌临床诊疗指南(2021版)》,涵盖以下五个方面。
一、预防与筛查
(一)流行病学
据全球最新癌症负担数据(Globocan 2020)[1],胃癌发病率居恶性肿瘤第5位,年龄标化发病率(age-standardized incidence rate,ASIR)分别为男性15.8/10万、女性7.0/10万。死亡率居第4位,总体死亡率为7.7/10万。近5年全球胃癌平均年发病例数为180.6万例,其中亚洲139.7万例(77.4%),中国68.9万例(38.2%)。我国2020年胃癌发病率居恶性肿瘤第3位,新增47.9万例,ASIR分别为男性29.5/10万、女性12.3/10万;死亡率居第3位,死亡37.4万例,死亡率为15.9/10万。
(二)危险因素与癌前病变
1. 胃癌的危险因素主要包括:(1)患以下疾病:幽门螺杆菌(Helicobacter pylori,Hp)感染、慢性萎缩性胃炎、恶性贫血、肠化生、胃部息肉、家族性腺瘤样息肉病、遗传性非息肉病性结直肠癌;(2)胃癌家族史;(3)胃部手术史;(4)不良生活、饮食习惯,如吸烟、饮酒、高盐饮食、熏制食物摄入过多、水果蔬菜摄入量低等;(5)年龄>40岁;(6)男性胃癌发病率约为女性的2倍。胃癌的发病机制尚不十分明确,可能由遗传因素、疾病、生活习惯等多种因素综合作用导致。其中Hp感染在胃癌的发生过程中影响最为重大。
2. 胃癌的癌前病变主要包括胃黏膜萎缩、肠上皮化生(intestinal metaplasia,IM)及异性增生[上皮内瘤变(intraepithelial neoplasia,IN)]。
胃癌的发生是一个多步骤的过程,一般遵循正常胃黏膜➝慢性浅表性胃炎➝慢性萎缩性胃炎不伴肠化➝完全性肠化生➝不完全肠化生➝低级别上皮内瘤变➝高级别上皮内瘤变➝浸润性胃癌。胃的癌前病变指的是一类容易发生癌变的胃黏膜病理组织学变化。肠型化生发生于胃黏膜腺体萎缩之后,由化生的腺体替代原始的胃黏膜腺体,并可分为完全性肠化生及不完全性肠化生。完全性肠化生是一种相对比较稳定的状态,比较不容易发生癌变;而不完全化生则与胃癌的发生有较为密切的关系,可能使胃癌发生风险增加[2-5]。上皮内瘤变可根据细胞和结构的异型程度分为低级别上皮内瘤变和高级别上皮内瘤变,其中低级别上皮内瘤变相当于胃黏膜轻、中度异型增生,属于胃癌的癌前病变,而高级别上皮内瘤变则相当于重度异型增生或原位癌。
(三)筛查
筛查是早期发现胃癌的重要手段,筛查的途径主要包括全民普查或区域性人群普查、机会性筛查以及高危人群筛查。基于目前我国国情,推荐在胃癌高发地区进行人群筛查,医疗实践中推荐对高危人群进行机会性筛查(1类推荐证据)[6]。
1. 筛查对象:胃癌的发病率随年龄增长而升高,40岁以上人群发病率显著上升,因此建议以40岁为胃癌筛查的起始年龄。约10%的胃癌表现为家族聚集性,胃癌患者亲属的胃癌发病率较无家族史者高4倍。
根据我国胃癌流行病学特点,符合以下第1条和第2~6条中任意一条者均应列为高危人群,建议作为筛查对象:(1)年龄>40岁,男女不限;(2)胃癌高发地区人群;(3)Hp感染者;(4)既往患有慢性萎缩性胃炎、胃溃疡、胃息肉、手术后残胃、肥厚性胃炎、恶性贫血等胃癌前疾病;(5)胃癌患者一级亲属;(6)存在胃癌其他高危因素(高盐、腌制、熏制饮食、吸烟、重度饮酒等)[7-10]。
2. 筛查方法:(1)血清胃蛋白酶原(pepsinogen,PG)与Hp抗体联合法(即“ABC”法)用于评估胃癌发生风险。该法将“PGⅠ≤70 μg/L且PGⅠ/PGⅡ≤3.0”界定为PG阳性,血清Hp抗体效价≥30 U/ml界定为Hp阳性。需注意的是,当萎缩仅局限于胃窦时,PGⅠ浓度和PGⅠ/PGⅡ比值正常。根据血清学检测结果,将筛查人群分为A组[Hp(-)PG(-)]、B组[Hp(+)PG(-)]、C组[Hp(+)PG(+)]和D组[Hp(-)PG(+)],A、B、C、D组的胃癌发生风险依次逐渐升高,其中C、D组的胃癌发病率更高。血清PG水平在短时间内较为稳定,可每5年左右重复进行检测。根据胃癌风险分级,A级患者可不行内镜检查,B级患者至少每3年行1次内镜检查,C级患者至少每2年行1次内镜检查,D级患者应每年行1次内镜检查。本部分检测不针对食管胃交界部癌(贲门癌)。
(2)胃泌素17(gastrin-17,G-17)检测可反映胃窦部黏膜萎缩情况。与血清PG检测相结合,血清G-17浓度检测可诊断胃窦(G-17水平<0.5 pmol/L)或仅局限于胃体(G-17水平>4.7 pmol/L)的萎缩性胃炎。因此,建议联合检测血清G-17、PGⅠ、PGⅠ/PGⅡ比值和Hp抗体,以增加评估胃黏膜萎缩范围和程度的准确性,区分胃癌高风险人群。
(3)上消化道钡餐检查:X线钡餐检查发现可疑病变如胃腔直径减小、狭窄、变形、僵硬、压迹、龛影、充盈缺损、黏膜褶皱变化等则行进一步内镜检查。随着内镜技术的快速发展,内镜检查已基本取代X线钡餐检查,成为最常用的检查手段。目前结合医院实际情况,可酌情考虑使用上消化道X线钡餐检查进行胃癌筛查。
(4)内镜筛查:内镜及其活检是目前诊断胃癌的金标准,尤其是对平坦型和非溃疡性胃癌的检出率高于X线钡餐等方法。内镜检查依赖设备和内镜医师资源,且内镜检查费用相对较高,具有一定痛苦,患者接受程度较差。因此,采用非侵入性诊断方法筛选出胃癌高风险人群,继而进行有目的的内镜下精查是较为可行的策略(图1)。
图1 早期胃癌筛查流程图
二、胃癌的诊断
(一)临床表现
1. 原发肿瘤表现:在早期,患者可能会出现以下症状:(1)消化不良和胃部不适;(2)进食后有饱胀感;(3)轻度恶心;(4)食欲不振;(5)胃部灼热感等。早期患者多无明显体征,上腹部深压痛可能是唯一值得注意的体征。
2. 在进展期,患者可能会出现以下症状:(1)便血;(2)呕吐;(3)非特异性的体重减轻;(4)持续性上腹闷痛;(5)黄疸(巩膜和皮肤变黄);(6)腹水(腹腔积液);(7)近端胃癌或位于胃食管交界处的癌症可出现吞咽困难或反流等[11]。进展期最常见的体征是腹部肿块、胃型和胃部震水音(胃梗阻)等。
3. 远处转移表现:特定器官转移会出现特定的临床表现,如:肝转移(黄疸、疲乏、虚弱、食欲不振、体重下降、发热、腹胀、皮肤瘙痒、下肢浮肿和腹痛等);肺转移(咳嗽、胸痛、咳血或表现持续性肺炎等);骨转移(疼痛、病理性骨折、高钙血症、活动障碍或受限、骨髓抑制、脊柱不稳和脊髓神经根压迫的症状等);卵巢转移(阴道流血、月经异常、腹痛、腹胀以及腹部不适等);脑转移(头疼、恶心、呕吐、共济失调、有时类似脑卒中、痴呆或者视神经盘水肿等)。可能伴随特定的临床体征:淋巴结转移包括Virchow淋巴结(左锁骨上淋巴结转移)、脐周结节和左腋窝淋巴结转移;腹腔转移可表现为Krukenberg瘤(卵巢种植转移),结节性板样腹和腹水(腹膜转移),肝肿大(肝转移),直肠指诊直肠前窝肿物(直肠前窝种植转移),肠型、蠕动波、腹肌紧张、压痛和反跳痛,肠鸣音亢进、肠鸣音减弱或者消失(完全和不全性肠梗阻的表现)等[11]。
4. 其他表现:如副瘤综合征包括:皮肤病(弥漫性脂溢性角化病或黑棘皮病等)、血液学(微血管病性溶血性贫血和高凝状态等)以及膜性肾病等。而自身免疫性疾病(结节性多动脉炎等)是一种胃癌特有的罕见临床表现[12]。
(二)辅助检查
辅助检查方法主要包括:血清学检查、X线检查、CT、MRI、超声、内窥镜检查、正电子发射计算机断层扫描(positron emission tomography-computed tomography,PET-CT)、腹腔镜检查等。
推荐意见1:诊治过程中,建议根据不同的检查目的,合理、有效地选择一种或多种检查方法,用于胃癌的诊断、临床分期、疗效监测及预后评估等。
1. 血清学检查:目前常用的检测指标包括胃功能检测(PGⅠ、PGⅡ、PGⅠ/PGⅡ)、G-17、肿瘤标志物(CEA、CA199、AFP、CA724、CA125等)。肿瘤标志物在评估分期、判断预后及动态监测疗效等方面发挥一定作用,其联合检测可提高临床诊断的灵敏度和特异度。对于影像学无明确新发或进展病灶而肿瘤标志物持续升高者,应警惕有复发或进展的可能,密切随访,寻找原因。在长期监测过程中,应保证肿瘤标志物一致性,监测过程中改变检测方法,应重新建立基准线水平,以免产生错误的医疗解释(2类推荐证据)。
2. X线摄影:通过口服钡剂或泛影葡胺,进行上消化道造影检查。通过对胃的形态、黏膜变化、蠕动情况进行观察,对手术方式及胃切除范围的选择有指导意义(2类推荐证据)[13]。推荐X线造影在食管胃结合部癌的应用,辅助判断食管受侵范围并进行Siewert分型。
3. CT检查:多层螺旋CT检查除了能够了解胃腔内和胃壁的情况外,还用于判断胃周淋巴结、胃周器官有无转移或浸润,应作为胃癌术前TNM分期的首选方法(1类推荐证据)[14-16],检查范围要包括胸、腹、盆腔。无增强对比剂使用禁忌时,要采用增强扫描。检查前饮用500~1 000 ml温水或汽水,可使胃腔充分充盈,胃壁舒展,提高T分期的判断准确度。检查时体位常规采用仰卧位,对位于胃体下部和胃窦部的肿瘤,可根据检查目的和患者配合情况采用特殊体位,如俯卧位、侧卧位等。多期增强扫描、多平面重建图像,能更好地判断肿瘤部位、肿瘤与周围脏器及血管的关系。
4. MRI检查:MRI有着无辐射损伤及软组织分辨率高等优点,对于甲亢或有碘过敏史的患者,可以考虑MRI替代CT检查。尤其是怀疑胃癌肝转移时,增强MRI是首选检查方法(2类推荐证据)[17-18]。
5. 超声检查:作为非创伤性的诊断方法,超声检查可以帮助临床获得胃壁肿瘤的部位、大小和形态等信息,也可以初步了解胃周器官的转移情况。但经腹超声检查对胃癌的检出率较低,故不作为常规的检查手段。
6. 内镜检查:胃镜及胃镜下活检是目前诊断胃癌的金标准(1类推荐证据)[13]。常用的胃镜检查技术包括:普通白光内镜,化学染色内镜,电子染色内镜,放大内镜,超声内镜(endoscopic ultrasonography,EUS)等。近年来,激光共聚焦显微内镜和荧光内镜也得到了一些应用。对于病变或疑似病变区域首先进行白光内镜观察,记录病变区域自然状态情况,然后再根据需要,采用其他内镜技术进行检查。
EUS对于诊断T分期和N分期的准确程度不低于CT,尤其对于早期癌,EUS判断浸润深度要优于CT(1类推荐证据)[15,19]。对于拟施行内镜下治疗的患者,如内镜下黏膜切除(endoscopic mucosal resection,EMR)、内镜下黏膜剥离术(endoscopic submucosal dissection,ESD),在治疗前必须经EUS检查。
7. PET-CT检查:对于常规检查,如CT等提示有远处转移时,可应用PET-CT评估患者的全身情况,但不做常规推荐(2类推荐证据)[13,20]。对于某些组织学类型的胃癌,如黏液腺癌、印戒细胞癌、低分化腺癌,对示踪剂F-FDG的摄取较少,PET-CT的检测灵敏度显著降低,因此,对于此类患者应谨慎应用。
8. 腹腔镜探查:腹腔镜检查是有创检查,可以直观地评估腹腔内的转移情况,指导制定治疗策略。建议对局部进展期患者进行腹腔镜探查,尤其是具有腹膜转移高危因素、拟行术前治疗的患者。检查范围应包括原发病灶、胃周淋巴结、腹腔脏器及腹膜等情况,同时应进行腹腔冲洗,游离癌细胞检查(1类推荐证据)[20-22]。若发现腹腔内可疑病灶,需做快速冰冻病理检查,同时记录病灶位置、大小、是否融合及腹膜肿瘤指数(peritoneal cancer index,PCI)。患者既往有明确的腹盆腔手术史、严重腹腔粘连等无法接受腹腔镜手术或心肺功能无法耐受CO2气腹,则不进行腹腔镜检查。
(三)组织学或细胞学检查
推荐意见2:胃癌组织学或细胞学检查推荐胃镜活检,怀疑发生腹膜转移的患者可对腹水或腹腔冲洗液进行细胞学检查,有条件的单位及患者可以进行循环肿瘤细胞检测。
1. 内镜活检:胃镜活检是目前胃癌诊断的金标准(1类推荐证据)[13]。内镜下检查是在普通白光内镜的基础上,全面清晰地观察整个胃黏膜,力争通过检查局部黏膜颜色、表面结构等判断是否存在可疑病变。可根据各医院设备和操作者经验,应用内镜技术强化镜下表现,提高胃癌的检出率,并提供浸润深度、范围、组织病理学等信息。如内镜下发现可疑病灶,则需要取活检,所取活检组织块数应视病灶大小而定。推荐按以下标准进行:病变>1 cm,取标本数≥2块;病变>2 cm,取标本数≥3块;病变>3 cm,取标本数≥4块。标本应取足够大,深度达到黏膜肌层。
2. 腹腔脱落细胞:通过对腹水或腹腔冲洗液行腹腔脱落细胞学检查,是目前诊断腹腔内游离癌细胞的金标准(1类推荐证据)[22-24]。尽管其敏感度较低,但仍有助于临床医生发现肉眼无法识别的微转移灶。腹腔内游离癌细胞是腹膜转移形成的重要先决条件,是胃癌预后不良的独立影响因素[25]。腹腔内游离癌细胞阳性可作为Ⅳ期胃癌的辅助诊断指标,因此诊断性腹腔镜检查时应进行腹腔游离癌细胞检查。腹腔内游离癌细胞检查的操作如下:(1)腹水的收集:如有足够量(>200 ml)腹水则直接取腹水进行细胞学检查,如无腹水或腹水<200 ml者,则用>250 ml温生理盐水溶液依次冲洗双侧膈顶、肝下区、大网膜、双侧结肠旁沟和道格拉斯窝,避免直接冲洗原发病灶;于双侧膈下区、肝下区和道格拉斯窝收集>100 ml灌洗液,行细胞学检查。(2)标本的制作:腹水或腹腔冲洗液离心后,取细胞沉淀直接涂片,固定,苏木精-伊红或巴氏染色法染色。(3)腹腔脱落细胞学检测结果阴性的患者记录为CY0,阳性的患者记录为CY1。
3. 循环肿瘤细胞(circulating tumor cell,CTC)检查:CTC是指由实体肿瘤组织中脱落并进入外周血液循环的肿瘤细胞,可以作为肿瘤的生物标志,在评估治疗疗效、复发检测、动态监测、靶向药物选择等均有一定的指导作用(3类推荐证据)[26-29]。研究表明,CTC阳性胃癌患者发生转移的概率较高,生存时间短;CTC检测阳性率在Ⅰ/Ⅱ期与Ⅲ/Ⅳ期、弥漫型和肠型胃癌、有或无淋巴管浸润、有或无血管浸润间均差异有统计学意义[30-31]。由于血液中CTC含量极低,在检测技术上还面临着一些挑战;加之尚无统一检测标准,检测费用较为昂贵,因此在临床应用方面尚不成熟,仅推荐有条件的医院进行检测。
4. 其他检查:其他细胞学或组织学检查还包括:(1)胃液检查:癌灶发生坏死破溃时,可能在抽取的胃液中发现游离肿瘤细胞;(2)穿刺细胞学检查:对怀疑发生转移的体表淋巴结(如锁骨上淋巴结等)进行穿刺活检,亦可明确诊断。
三、病理诊断
(一)病理概念
1. 早期胃癌:局限于胃黏膜或黏膜下层的侵袭性癌,不论是否有淋巴结转移。
2. 进展期胃癌:癌组织侵达胃固有肌层或更深者,不论是否淋巴结转移。
3. 食管胃结合部腺癌(adenocarcinoma of the esophagogastric junction,AEG):肿瘤中心处于食管-胃解剖交界线上下5 cm区间以内的腺癌,并跨越或接触食管胃结合部(esophagogastric junction,EGJ)。
4. 癌结节(tumor deposit):定义为在胃周淋巴结引流区域内,与胃周脂肪组织相邻,独立存在的肿瘤结节,其内没有可辨认的淋巴结、血管、神经结构,又称淋巴结外软组织转移。胃癌TNM分期建议每个癌结节都当作一个转移的淋巴结纳入N分期,但是此方法仅为经验性推荐,需要更多高等级循证医学证据的支持。
(二)标本类型与取材
1. 标本类型:常见标本类型包括内镜活检标本、EMR/ESD标本、手术切除标本(近端胃大部切除标本、远端胃切除标本和全胃切除标本)及细胞学标本。
2. 取材及大体描述规范:(1)活检标本:送检黏膜全部取材,描述组织的大小及数目;展平黏膜进行立式包埋及切片。建议每张玻片含6~8个连续组织片,便于连续观察。(2)EMR/ESD标本:记录黏膜颜色,病变轮廓、隆起或凹陷,糜烂或溃疡等;记录病变大小、大体分型及病变距各切缘的距离;标本应垂直于最近侧切缘全部取材,并标记口侧与肛侧。每间隔2~3 mm平行切开,全部取材。若标本太大,可将1条分为多条,分别标记a、b等。(3)根治术标本:记录肿瘤部位、大小、数目、大体分型、浸润深度、浸润范围以及切缘距离等;观察肿瘤以外的胃壁黏膜、浆膜面是否有其他改变。取材时,在癌灶中心从口侧至肛侧切缘取一条包含肿物全层的组织分块包埋,包括了肿瘤、肿瘤旁黏膜及两端切缘。单独送检的闭合器切缘应剔除闭合器后全部取材观察。对肿瘤侵犯最深处及可疑环周切缘受累处应重点取材。对早期癌或新辅助治疗后病变不明显的根治术标本,建议将可疑病变区和瘤床全部取材。近端胃癌建议报告与食管胃交界部的关系;累及食管胃交界部者,记录肿瘤中心距食管胃交界部的距离;远端胃癌建议报告与十二指肠的关系。(4)淋巴结捡取及取材:取材时应描述淋巴结的数目及大小(建议≤2.0 cm×1.5 cm×0.3 cm)、融合及粘连情况。第8版胃癌TNM分期推荐至少检出16枚淋巴结。我国多中心回顾性数据分析显示:送检淋巴结数目不低于16枚方可保证pN0期患者的淋巴结分期的准确性,而对于pN1-3b的患者,要求送检淋巴结最低数目不低于30枚。此外,应根据局部解剖,分组送检淋巴结,可反映胃各区域淋巴结转移情况和D2根治手术的质量,从而反映出淋巴结清扫的规范性。
(三)大体类型
1. 早期胃癌的大体分型:(1)普通型早期胃癌的大体分型:早期胃癌分为:Ⅰ(隆起型)、Ⅱ(浅表型)、Ⅲ(凹陷性)3型,其中浅表型又分成Ⅱa(浅表隆起型)、Ⅱb(浅表平坦型)、Ⅱc(浅表凹陷型)3个亚型。此外,若有2种或2种以上类型同时存在则为混合型早期胃癌。(2)特殊类型的早期胃癌的大体分型:主要包括浅表扩散性早期胃癌、微小胃癌(直径≤0.5 cm)和小胃癌(0.5 cm<直径≤1.0 cm)。
2. 进展期胃癌的大体分型:进展期胃癌大体分型建议采用Borrmann分型,主要依据胃癌在黏膜表面肉眼所见的形态特征和在胃壁内的浸润生长方式进行分类,将胃癌分为4型:1型(结节隆起型)、2型(局限溃疡型)、3型(浸润溃疡型)、4型(弥漫浸润型,革囊胃)。胃癌的Borrmann分型可反映胃癌的浸润生长能力和主要浸润生长方向。
(四)组织学分型与分级
1. 组织学分型:建议同时使用世界卫生组织(World Health Organization,WHO)(消化系统肿瘤)和Laurén分型对胃癌进行组织学分类。Laurén分型根据胃癌组织学生长方式将胃腺癌分为肠型、弥漫型、混合型或不确定型。
2. 组织学分级:依据胃癌组织细胞的分化程度分为高分化(G1)、中分化(G2)和低分化/未分化(G3)。
3. 浆膜分型:胃癌浆膜分型与其大体类型、生长方式之间有密切的规律性关系,可分为正常型、反应型、突出结节型、扁平结节型、腱状型和多彩弥漫型。
(五)分期
推荐意见3:胃癌的临床病理分期推荐采用美国癌症联合会(AJCC)和国际抗癌联盟(UICC)联合制定的第8版胃癌分期。新版分期包括临床分期(cTNM)、病理分期(pTNM)及新辅助治疗后病理分期(ypTNM)。
新辅助治疗后手术切除标本的病理学评估,建议根据肿瘤细胞残留及纤维增生程度将肿瘤退缩分级分为:0级(完全缓解,无癌细胞残留)、1级(部分缓解,见单个或小灶癌细胞残留)、2级(疗效小,残留癌灶伴纤维增生)、3级(疗效差/疗效微小或无疗效,广泛残余癌细胞)。但是放化疗后可能出现大的无细胞黏液湖,不能将其认为肿瘤残余。
AEG的分型包括Siewert分型及日本Nishi分型。我国推荐采用Siewert分型,包括Ⅰ型:肿瘤中心位于EGJ以上1~5 cm并向下生长累及EGJ;Ⅱ型:肿瘤中心位于EGJ以上1 cm到EGJ以下2 cm,并累及EGJ;Ⅲ型:肿瘤中心位于EGJ以下2~5 cm并向上生长累及EGJ。第8版AJCC/UICC分期将肿瘤侵犯EGJ且中心位于EGJ下方2 cm内的肿瘤按照食管癌进行分期;对肿瘤中心位于EGJ下方2 cm以内但未侵犯EGJ,或肿瘤中心位于EGJ下方2 cm以外的肿瘤,遵循胃癌分期标准。本指南建议目前采用8版pTNM分期标准进行AEG分期,同时准确记录肿瘤中心距EGJ的距离。
(六)分子病理检测
推荐意见4:胃癌的规范化和个体化治疗需基于病理学的精准诊断和分型。除了传统的组织病理学诊断方法之外,推荐免疫组化(immunohistochemistry,IHC)、原位杂交(in situ hybridization,ISH)和基因测序等技术检测一些生物标志物,有助于胃癌的精准病理诊断。
1. 诊断和鉴别诊断相关标志物:(1)胃癌伴淋巴样间质,占所有胃癌病例的1%~7%,该类肿瘤的共同特征是癌组织内或其周围可见CD8+淋巴细胞为主的浸润或聚集,提示预后相对较好。目前分为两类:其中80%以上与EB病毒(E-B virus,EBV)感染有关,近20%与错配修复蛋白表达缺失(mismatch repair protein deficient,dMMR)有关,可通过聚合酶链反应(PCR)方法检测微卫星高度不稳定(high microsatellite instability,MSI-H)或IHC方法检测dMMR状态而进行筛查。(2)肝样腺癌和伴肠母细胞分化的胃腺癌,很可能是同一分化谱系但分化程度不同的胃癌类型,均属于产生AFP腺癌的范畴,分别处于低分化和高中分化谱系的两端,可检测一组免疫标志物如HepPar.1、AFP、GPC3、SALL4、Claudin.6、CK19和CDX2等有助于鉴别诊断。(3)胃大细胞神经内分泌癌或小细胞癌,需进行突触素(Syn)、嗜铬粒素A(CgA)、CD56和Ki-67等的IHC检测。神经内分泌癌分为高分化(NET)与低分化(NEC),NEC常表现为RB基因表达丢失和p53表达异常,而NET则常无该特征,有助于进行鉴别诊断。(4)遗传性弥漫性胃癌,形态学特征为印戒细胞癌,需要进行E-cadherin的IHC检测和CDH1等基因胚系突变检测,以便筛选或确诊。亚洲胃癌人群中E-cadherin异常表达比例约为44.5%,其低表达是胃癌患者的独立预后因素。(5)疑有脉管浸润/瘤栓时,可采用D2-40、CD34、CK IHC检测加以确认,若怀疑癌组织侵犯神经时,可标记NF或S-100等加以验证。
2. 胃癌分子靶向治疗相关标志物:肿瘤分子标记物是由肿瘤细胞的基因表达而合成分泌的,或是由机体对肿瘤反应而异常产生的物质,包括蛋白质、激素、酶(同工酶)及癌基因产物等。
(1)人类表皮生长因子受体2(human epidermal growth factor receptor 2,HER-2)检测:HER-2 整体阳性率为14%,中国人群为8%~12%,是胃癌靶向治疗的经典靶点。ToGA试验显示,化疗联合曲妥珠单抗治疗可显著延长HER-2阳性进展期胃癌患者的生存期,基于此,曲妥珠单抗已被批准用于HER-2阳性的胃及EGJ癌患者。HER-2表达建议尽可能采用IHC、ISH等方法,其中IHC为目前首选方法。在胃癌HER-2诊断标准中,IHC 2+或IHC 3+不需要完全的细胞膜染色,在胃癌中U形染色(即部分细胞外膜中、高度染色)即为阳性。IHC 3+的病例直接判定为HER-2阳性,IHC 1+和IHC 0的病例直接判定为HER-2阴性。IHC 2+的病例为“不确定”病例,需进一步行ISH检测明确HER-2状态,如有扩增判定为HER-2阳性,如无扩增则判定为HER-2阴性。
(2)VEGFR2、EGFR和MET等标志物的IHC和(或)ISH检测也具有潜在的临床应用价值,但需要进一步研究和临床验证。
3. 胃癌免疫治疗相关标志物:研究发现EBV阳性、MSI及基因高突变负荷的晚期胃癌患者是免疫检查点抑制剂应用的优势人群,必要时可以进行联合检测。
(1)程序性细胞死亡蛋白-1(programmed death-1,PD-1)及其配体(PD-L1)检测:针对PD-L1 IHC结果推荐采用联合阳性评分(compined positive score,CPS)方法进行评估。对于PD-L1检查阳性患者,尤其是CPS≥10%时,可以采用帕博利珠单抗(pembrolizumab)单药用于胃癌的三线及以上治疗。
(2)EBER检测:EBER ISH法为诊断EBV相关胃癌(EBVaGC)的金标准。EBVaGC患者对免疫治疗较敏感,是免疫检查点抑制剂治疗的获益人群。
(3)MSI/dMMR检测:MSI已被批准作为肿瘤免疫检查点抑制剂治疗,尤其是PD-1单抗的分子诊断标志物。MSI检测内容包括MLH1、MSH2和PMS2、MSH6。
(4)肿瘤突变负荷(tumor mutation burden,TMB)检测:高TMB通常意味着高频率新抗原产生是ICI疗效较佳的预测标志物。目前TMB检测主要通过全外显子组基因测序或基于一组较大的突变基因组和Panel换算进行。
4. 胃癌化疗相关标志物:建议对胃腺癌组织常规进行Ki-67检测以评估癌细胞的增殖状态,并为术后化疗疗效提供参考。MSI-H胃癌预后相对较好,但新辅助/辅助化疗疗效不佳,可作为术后化疗疗效参考指标。
5. 二代测序(next-generation sequencing,NGS):NGS可评估胃癌的遗传改变,从而指导胃癌的精准治疗。在晚期胃癌中使用NGS被NCCN指南列为2A类建议,用于确定治疗方案和(或)临床试验入组参考,特别对于药物治疗无效或病理组织取材有限的病例,考虑行NGS指导治疗,也用于MSI、TMB及ctDNA检测。
四、胃癌的治疗
(一)早期胃癌的治疗
1. 基本原则:早期胃癌在治疗前必须通过规范化病理、影像和内镜进行术前评估,以明确肿瘤的病理类型、病变范围、浸润深度、淋巴结转移情况等;治疗以内镜治疗和外科手术为主,应该遵循规范化、MDT和个体化的原则。内镜治疗是无淋巴结转移风险的早期胃癌患者的首选微创性治疗方式。对于非内镜治疗适应证的患者,可进行开腹手术或腹腔镜及机器人手术治疗[32]。
2. 早期胃癌的内镜治疗:随着内镜技术的发展和临床证据的积累,内镜治疗已成为治疗早期胃癌的重要方法,主要有EMR和ESD(1类推荐证据)[33]。ESD能够实现较大病变的整块切除,提供准确的病理学诊断,保证病变的切缘阴性,成为早期胃癌的首选和标准内镜治疗方式[34-35]。
推荐意见5:应严格遵守适应证,根据术后病理诊断和治愈性评分以明确后续的随访和治疗方案。
(1)内镜治疗的适应证:早期胃癌的内镜治疗已经获得国际多个重要指南的推荐,我国于2018年也发布了早期胃癌内镜下规范化切除的专家共识意见[36],治疗要严格遵循适应证(包括绝对适应证、扩大适应证和相对适应证,表1)和高质量规范化的操作,包括术前评估规范化、术中切除规范化、术后处理规范化、病理评估规范化及术后随访规范化等[37-38]。
(2)内镜治疗疗效评估和随访管理策略:内镜治疗的疗效评估必须包括内镜治疗是否为治愈性切除(表2)和淋巴结转移的风险(表3)。国内主要参考日本《胃癌治疗指南》的“eCura system”将内镜治疗效果分为治愈性切除、相对治愈性切除和非治愈性切除(如表2)[36,38-42]。内镜治疗综合评估决定患者后续是否密切随访观察、追加内镜治疗或者外科手术等随访治疗决策(图2)。绝对性治愈切除eCura A型患者,建议随访观察,术后每6~12个月进行内镜随访。相对性治愈切除eCura B型的患者,建议随访观察,建议在每6~12个月内镜随访的基础上,加做腹部B超或者CT检查。非治愈性切除eCura C-1型患者可以补充手术治疗、再次ESD、内镜下消融或者密切随访观察[40]。非治愈性切除eCura C-2型患者因淋巴结转移风险高,强烈建议补充手术治疗[41-42]。eCura C型胃癌患者补充手术治疗后,如术后病理分期为Ⅰ期,继续随访观察,无需辅助治疗。而对于非病理Ⅰ期的患者,遵循Ⅱ~Ⅲ期的胃癌根治术后辅助治疗原则。
图2 早期胃癌内镜治疗后不同疗效类型患者的管理决策图
3. 早期胃癌的手术治疗
推荐意见6:手术应包括完整的肿瘤病灶切除(切缘≥2 cm)、相应的淋巴结清扫和消化道重建。对于cN(+)早期胃癌患者,标准手术为远端胃或全胃切除术联合D2淋巴结清扫术;对于cT1N0早期胃癌患者,可以根据肿瘤的位置考虑缩小切除范围和淋巴结清扫范围。
(1)对于cN(+)早期胃癌患者,标准手术为远端胃切除术或全胃切除术和D2淋巴结清扫术(1类推荐证据)[45]。
(2)对于cT1N0早期胃癌患者,可以根据肿瘤的位置考虑以下类型的缩小切除范围和D1/D1+淋巴结清扫范围(1类推荐证据)[46]。旨在保留胃的解剖和生理功能,降低术后并发症发生率,并改善患者的术后生活质量。①保留幽门的胃切除术(PPG):用于肿瘤位于胃中部,肿瘤远端距幽门至少4 cm。②胃近端切除术(PG):适用于更多的近端肿瘤可以保留远端胃的一半以上。③胃局部切除和节段性胃切除术仍应视为研究治疗[38]。
以根治为前提,具有低侵袭、良好预后和生活质量的各类缩小手术成为早期胃癌手术主流。如早期胃癌淋巴结清扫范围的缩小,大网膜切除的省略,保留幽门、保留迷走神经的缩小手术的开发,腹腔镜胃切除手术和达芬奇机器人手术的导入,腹腔镜与内镜双镜联合胃局部切除[47-48],前哨淋巴结导航手术的兴起等,安全、有效、低侵袭、高生活质量(QOD)的手术方法为更多的循证医学研究证明[49-50]。
对于cT1N0-1期胃癌的腹腔镜远端胃切除术,大规模前瞻性随机对照研究JCOG0912和KLASS-01均已证实:腹腔镜手术效果和开腹手术的安全性相当,长期预后无明显差异,可作为远端胃早期胃癌的常规治疗手段进行开展(1类推荐证据)[51]。早期胃癌的腹腔镜全胃切除术或近端胃切除的手术安全性分别在中日韩三国的CLASS-02、KLASS-03及JCOG1401临床研究中证实,但远期效果尚未报道。
4. 早期胃癌的药物治疗:按照第8版AJCC TNM分期,早期胃癌患者群体对应于pT1N0(ⅠA期)、pT1N1(ⅠB期)、pT1N2(ⅡA期)、pT1N3a(ⅡB期)及pT1N3(ⅢB期),对于不同病理分期患者在完成根治性治疗后的辅助治疗原则有所差异。对于病理分期为Ⅰ期的早期胃癌患者总体预后良好,根治性治疗后不建议辅助化疗,仅建议随访观察(1类推荐证据)[13,20]。而对于病理分期为Ⅱ~Ⅲ期的早期胃癌患者,药物治疗是根治性手术的重要补充,遵循本指南的辅助治疗原则进行。
推荐意见7:对于病理分期为Ⅰ期的早期胃癌患者根治性治疗后不建议辅助化疗。而对于病理分期为Ⅱ~Ⅲ期的早期胃癌患者,遵循本指南的辅助化疗原则进行。
(二)进展期胃癌的治疗
1. 非根治性手术主要包括姑息手术和减瘤手术。姑息手术主要目的是解除出血、穿孔、梗阻等肿瘤并发症症状、提高生活质量。减瘤手术主要针对存在不可治愈因素(肝转移、腹膜转移、腹主动脉旁淋巴结转移等),在没有出现肿瘤并发症时所进行的胃切除手术。
推荐意见8:应当力争根治性手术切除,完整切除原发病灶,彻底清扫区域淋巴结,必要时可扩大手术包括联合脏器切除和(或)D2以上淋巴结清扫的扩大手术(1类推荐证据)[13]。对呈局限性生长的胃癌,切缘距病灶应当至少3 cm;对呈浸润性生长的胃癌,切缘距病灶应当超过5 cm。邻近食道及十二指肠的胃癌,应当尽量完整切除病灶,必要时行术中冰冻病理检查,以保证切缘无癌残留[52-53]。腹腔镜是发展较快的微创手术技术,目前已经有大型的临床研究证实其在进展期胃癌中的安全性及有效性,建议在技术水平成熟的医院开展(1类推荐证据)[20]。
2. 外科治疗的重要性:对于可切除的进展期胃癌,外科治疗在切除原发灶的同时要对引流区淋巴结进行廓清,从而达到R0根治的效果[54-55]。外科手术切除的标本进行病理学检查可以提供更加准确的病理分期信息,尤其是准确的T分期和N分期信息,这些都是其他治疗方法无法做到的,而准确的病理分期是后续辅助治疗方案制定的基础。对于有梗阻、出血等合并症的进展期胃癌,有时候外科治疗是解除梗阻,控制出血的有效手段甚至是唯一有效的手段。
3. 可切除进展期胃癌的综合治疗:(1)整体治疗策略:进展期胃癌的目前治疗是标准D2手术切除联合术后辅助化疗。对于分期较晚(临床分期Ⅲ期或以上)的可切除胃癌,新辅助治疗也是推荐方案之一,对于因个体因素不适合接受手术治疗的可切除胃癌患者,放化疗可作为一种治疗选择,但必须充分考虑个体特殊性,选择最佳治疗策略。
推荐意见9:对进展期胃癌,推荐行足够范围的胃切除合并D2淋巴结清扫;建议探究并明确扩大淋巴结清扫(D2+、D3)的适应证。
(2)手术治疗:①手术治疗原则:可切除的肿瘤:T1a~T3期肿瘤应进行足够范围的胃切除,并保证显微镜下切缘阴性;T4期肿瘤则需将累及组织整块切除。胃切除术需包括区域淋巴结清扫术[56](表4)。推荐D2淋巴结清扫,送检至少30个或以上淋巴结(2类推荐证据)[57-58]。对于D2范围以外转移风险较高的淋巴结,可考虑选择性进行扩大的淋巴结清扫(D2+、D3):对于脾门淋巴结,肿瘤位于小弯侧且直径<4 cm进展期胃癌,可不必行脾门(10组)淋巴结清扫;但当肿瘤位于大弯侧或直径>6 cm且术前分期为T3或T4的中上部胃癌,推荐行10组淋巴结清扫,不推荐以淋巴结清扫为目的的脾切除(2类推荐证据)[59-61]。预防性16组淋巴结清扫并不能提高远期生存,对于合并16a2/b1组淋巴结转移的患者,新辅助化疗后行D2+PAND可提高部分患者预后(2类推荐证据)[62]。
无法切除的肿瘤(姑息治疗):姑息治疗不需进行淋巴结清扫,若无症状亦不进行姑息性胃切除术。短路手术可有助于缓解梗阻症状,其他措施还包括胃造口术和(或)放置空肠营养管。
②胃切除范围:胃切除范围依据肿瘤部位决定,关键是保证足够的阴性切缘:T2以上的BorrmannⅠ~Ⅱ型胃癌,近切缘至少3 cm,Borrmann Ⅲ~Ⅳ型至少5 cm(1类推荐证据)[63]。若肿瘤侵犯食管或幽门,5 cm的切缘是非必需的,但需冰冻病理检查以保证R0切除。个别特殊病例癌细胞可在黏膜下潜行浸润,具体表现为肉眼切缘阴性,但冰冻病理阳性,经补充再切后切缘快速冰冻病理仍见黏膜下癌细胞浸润,是否再次补充切除需持谨慎态度。
推荐意见10:切除范围应确保足够的阴性切缘,必要时需行冰冻病理切片。
③消化道重建:对于远端胃切除,Billroth Ⅰ式、Billroth Ⅱ式、Billroth Ⅱ+Braun,Roux-en-Y和Uncut Roux-en-Y 吻合是最常用的方法,Billroth Ⅰ式操作简便,符合生理途径;对于肿瘤位置靠近幽门,尤其是已侵犯幽门及十二指肠的进展期胃癌建议不行Billroth Ⅰ式吻合[64-66]。Billroth Ⅱ式吻合改变了正常的解剖生理状态,反流性胃炎、倾倒综合征等合并症发生率高,故可加行Braun吻合以减少胆汁胰液反流(1类推荐证据)[67]。Uncut Roux-en-Y 吻合具备Billroth Ⅱ式优点,且无需离断空肠,保留了输入襻蠕动的连续性,可以减少术后滞留综合征、胆汁反流等不适,预防残胃炎的发生,目前受到越来越多的关注(2类推荐证据)[67]。对于近端胃切除,食管残胃吻合为目前最常用的吻合方式,但食管反流常见且严重[68]。空肠间置以及双通道法相比于食管胃吻合,虽然可减少中重度食管反流的发生,但其手术操作复杂,其优势尚待进一步证实(2类推荐证据)[69]。对于全胃切除,Roux-en-Y法是首选吻合方法(1类推荐证据)[20,67],襻式吻合不推荐使用。
推荐意见11:在不影响胃癌手术根治性的前提下,消化道重建方式可以依据患者自身情况及术者的手术经验进行选择。
④腹腔镜手术:对于cT1N0及cT1N1期胃癌的远端胃切除术,腹腔镜对比开腹手术其安全性相当,短期预后无明显差异,因此可以作为常规治疗选择(1类推荐证据)[51]。进展期胃癌的腹腔镜手术多数学者认为仍需持审慎的态度,需更多临床研究结果的支持,建议在技术规范性和安全性可以保障的前提下,可以在有经验的医院开展(1类推荐证据)[70-73]。
推荐意见12:腹腔镜切除可作为Ⅰ期胃远端胃癌患者的常规选择;腹腔镜在进展期胃癌中的应用尚待循证医学结果明确。
(3)围手术期治疗:①术后辅助治疗:辅助化疗适用于D2根治术后病理分期为Ⅱ期及Ⅲ期患者,方案推荐氟尿嘧啶类药物联合铂类的两药联合方案。Ⅱ期胃癌以XELOX为优先推荐(1类推荐证据)[74],对体力状况差、高龄、不耐受两药联合方案者,应积极考虑采用口服氟尿嘧啶类药物的S-1单药化疗(1类推荐证据);XP(1类推荐证据)、SOX(1类推荐证据)[75-76]及FLOFOX(2类推荐证据)方案也可考虑。Ⅲ期患者,优先推荐XELOX(1类推荐证据)[74]与SOX(1类推荐证据)[77]方案,而DS序贯S-1(1类推荐证据)和FOLFOX(2类推荐证据)方案可作为一般推荐。术前接受新辅助治疗的患者,如新辅助治疗有效,术后可继续术前方案治疗,围手术期治疗时长通常为4~6个月。对于dMMR/MSI-H型局部进展期胃癌患者,术后辅助化疗并未带来无进展生存期(DFS)或总生存期(OS)获益[78]。因此针对此类患者,推荐参加临床研究,或选择密切随访。
根据现有的临床研究证据,D2根治术后不常规推荐术后辅助放疗[76,79]。如未达到D2根治术水平(1类推荐证据)[80],或为R1/R2手术(2类推荐证据)[80],推荐术后接受放化疗:DT45~50.4 Gy(同步氟尿嘧啶类)[80]。
其他辅助用药,胸腺法新可诱导T细胞的成熟分化,刺激外周血多种细胞因子的产生,增强机体免疫,对患者的放化疗有一定增敏作用。也有研究推荐使用一些生物制剂如红色诺卡氏菌细胞壁骨架皮下注射,促进机体免疫,配合系统用药。
推荐意见13:推荐对D2术后的Ⅱ、Ⅲ期患者,予以氟尿嘧啶类药物联合铂类的两药联合方案;当新辅助化疗有效时,维持术前方案。
②术前新辅助治疗:对于局部进展期胃癌,特别是cT3-4aN+M0,术前新辅助治疗可提高R0切除率和病理缓解率,进而带来生存获益。因此对于术前分期为cⅢ期的患者,可采用“术前新辅助治疗+手术+术后辅助治疗”的综合治疗模式。
对于非AEG,首选三药或两药联合化疗,可选的化疗方案包括:SOX(1类推荐证据)[75]、FLOT4(1类推荐证据)[81]、DOS(1类推荐证据)、XELOX(2类推荐证据)[82]、FOLFOX(2类推荐证据)[83]等,其中优先推荐SOX。对于AEG,优先推荐新辅助放化疗:DT 45~50.4Gy,同步氟尿嘧啶类、铂类或紫杉类化疗(1类推荐证据);FLOT4(1类推荐证据)、SOX(1类推荐证据)、DOS(1类推荐证据)以及XELOX(2类推荐证据)、FOLFOX(2类推荐证据)等方案也可考虑应用。cT4bNanyM0,无不可切除因素的cⅣa期患者,应行MDT讨论个体化治疗方案,可行新辅助放化疗,并积极纳入临床试验。胃癌辅助化疗周期数尚无定论,时限一般不超过3个月;新辅助化疗后应及时评估疗效。
对于术前新辅助治疗,除化疗和放化疗之外,联合分子靶向药物或免疫检查点抑制剂的方案,有可能提高R0切除率、病理缓解率及降期率,但能否带来长期生存获益,目前仍在探索中。此外,对于进展期胃癌,术前新辅助治疗与术后辅助治疗,哪种治疗模式更优,目前尚存在一定争议,推荐参加相关临床研究。
推荐意见14:推荐对cT3-4aN+M0患者行“术前新辅助治疗+手术+术后辅助治疗”的综合治疗,并积极探索分子靶向药物或免疫检查点抑制剂在新辅助治疗中的疗效。
4. 不可切除局部进展期胃癌的综合治疗:不可切除的局部进展期胃癌,包括以下两种情况:(1)肿瘤原因:如肿瘤巨大,与周围的正常组织关系密切,或包绕大血管;区域淋巴结转移数量多,固定或融合成团,或转移的淋巴结超出手术可清扫范围等。(2)患者原因:存在手术禁忌症,包括全身一般状况差,合并严重基础疾病,导致无法耐受手术;或患者拒绝手术治疗。
对于肿瘤原因导致的不可切除,如患者一般状况良好,推荐进行转化治疗,可选择同步放化疗或化疗。如治疗后肿瘤退缩较好,建议再次MDT评估手术的可行性,争取根治性切除。
对于患者因素导致的不可切除,如合并肿瘤相关性消化道梗阻、梗阻性黄疸等,建议行空场营养管置入、支架置入、胃肠道短路手术、或局部姑息放疗等,可提高生活质量,改善一般状况。如一般状况有所改善,可考虑化疗。对于高龄或合并基础疾病无法耐受化疗的患者,建议给予最佳支持治疗。
其他综合用药,如胸腺法新皮下注射、红色诺卡氏菌细胞壁骨架等生物制剂的使用,可以增强机体免疫,使用中医中药等有助于改善患者生活质量[84]。
推荐意见15:对于不可切除的局部进展期胃癌,推荐通过MDT团队讨论,制定治疗方案,需结合肿瘤因素、患者因素及是否合并肿瘤相关症状等综合考虑。
(三)转移性胃癌的治疗
1. 晚期转移性胃癌的治疗:对于无手术根治机会的转移性患者,应采取以药物治疗为主的综合治疗,贯穿MDT诊疗的理念,包括姑息性手术、放射治疗、射频消融及腹腔灌注等局部治疗手段。同时,需要特别关注患者营养状况的维持、并发症的预防和处理,尽量维持生活质量。
药物的治疗主要包括化疗药物、分子靶向药物及免疫检查点抑制剂。在临床实践中,化疗仍是晚期胃癌一线、二线治疗的基石,氟尿嘧啶类、铂类和紫杉类药物是晚期胃癌的主要化疗药物。胃癌靶向药物的选择比较有限,目前在我国获批的仅有抗HER-2的曲妥珠单抗和抗VEGFR2的阿帕替尼。2020年3月,免疫检查点抑制剂纳武利尤单抗(PD-1单抗)被国家药品监督管理局(NMPA)批准用晚期胃癌的三线治疗。PD-1联合化疗、分子靶向治疗等一线/二线治疗晚期胃癌的临床研究正在开展,应鼓励患者积极参加临床研究。
(1)一线治疗:晚期一线治疗适用于手术不可切除或合并远处转移,未接受系统性治疗的胃癌患者。
HER-2阳性患者一线使用曲妥珠联合化疗方案,其中化疗方案包括:①奥沙利铂/顺铂+5-FU/卡培他滨(1类推荐证据)[85],如XELOX、PF及XP方案;②奥沙利铂/顺铂+替吉奥(1类推荐证据)[85]:SOX、SP方案;③其他不含蒽环类药物的一线化疗方案(3类推荐证据)。纳武利尤单抗联合化疗对比单纯化疗可显著延长患者DFS和OS,中国人群亚组数据受益更加明显,因此推荐PD-L1 CPS评分≥5分患者一线使用化疗联合PD-1抑制剂免疫治疗。
HER-2阴性患者,一线治疗方案通常以氟尿嘧啶类药物为基础,联合铂类和(或)紫杉类药物组成两药或三药化疗方案或纳武利尤单抗联合化疗方案。因更好的耐受性和临床实际应用现状,推荐氟尿嘧啶类和铂类(奥沙利铂/顺铂)的两药联合,铂类药物更多推荐奥沙利铂。因此,奥沙利铂+氟尿嘧啶类(5-FU/卡培他滨/替吉奥)作为1类推荐证据[74-75,81]。紫杉类药物联合氟尿嘧啶类药物在临床研究和临床实践中也显示出好的疗效和安全性;紫杉醇/白蛋白紫杉醇/多西紫杉醇+氟尿嘧啶类(5-FU/卡培他滨/替吉奥)可作为2A类推荐证据,包括PACX、DS方案。三药联合方案适用于体力状况好且肿瘤负荷较大的患者,包括了DCF、mDCF等方案。单药氟尿嘧啶类(5-FU/卡培他滨/替吉奥)或紫杉醇/白蛋白紫杉醇/多西紫杉醇适用于高龄、体力状况差或其他临床情况的患者(2类推荐证据)。
推荐意见16:HER-2阳性患者,推荐一线使用曲妥珠联合化疗方案;HER-2阴性患者,推荐以氟尿嘧啶类药物为基础、联合铂类的两药联合方案或纳武利尤单抗+化疗的联合方案。
(2)二线及后线治疗:晚期二线及后线治疗适用于初始化疗后出现疾病进展的患者。二线治疗中,对既往接受过抗HER-2治疗的阳性患者,应根据HER-2再检测状态决定治疗策略,不推荐继续常规抗HER-2治疗。对既往未应用曲妥珠单抗者,可考虑曲妥珠单抗联合单药紫杉醇(2类推荐证据)[85]和蒽环类药物之外的二线化疗方案(3类推荐证据)。MSI的患者可在PD-1抑制剂治疗中获益(2类推荐证据)[86]。对肿瘤负荷较大、存在转化治疗机会或单药免疫治疗效果欠佳的患者可采用联合免疫治疗,并推荐参加临床研究;无相关分子标志物的患者可进行二线化疗联合抗血管生成药物,如雷莫芦单抗+紫杉醇,此外还推荐行单药紫杉醇、单药伊立替康化疗(1类推荐证据),但有小样本Ⅱ期研究结果显示,对于体能状态良好的患者,双药化疗可带来更好的肿瘤控制且安全性尚可。
三线及后线治疗对于HER-2阳性患者推荐维迪西妥单抗,对于无相关分子标志物者则可尝试阿帕替尼、TAS102以及纳武利尤单抗等。基于ATTRACTION-02Ⅲ期研究结果,阿帕替尼和纳武利尤单抗现被NMPA批准用于晚期胃癌的三线治疗(1类推荐证据)[87];对于PD-L1 CPS≥1分患者,可选择帕博利珠单抗三线治疗(1类推荐证据)[88];晚期胃癌三线化疗仅涉及小样本研究,化疗获益不明确,临床实践中可根据既往用药情况参照二线推荐方案合理选择单药化疗或双药化疗(3类推荐证据)。对于合并腹膜转移者,仍以标准系统性化疗为主(如SOX、S-1联合紫杉醇),并根据腹水是否产生等进行腹腔灌注化疗,可以联合应用红色诺卡氏菌细胞壁骨架等生物制剂增加疗效。此外,考虑晚期胃癌三线治疗困难,应积极推荐患者参加新药临床研究,但要求具备良好体力状况及依从性。
推荐意见17:建议HER-2阳性者行二次活检,再次检测HER-2的表达;对既往未应用曲妥珠单抗者,可考虑曲妥珠单抗联合二线化疗方案;并应积极考虑免疫治疗及新药临床研究。
2. 局部复发或单一转移因素胃癌的治疗:局部复发或单一转移因素胃癌是一类需要特殊关注的胃癌群体,具有以下几个特点:随着药物治疗有效率的提高,这类患者仍然具有局部治疗乃至根治的机会;这类患者的治疗缺乏大样本的前瞻性随机对照临床研究数据,证据大多来源于回顾性或样本量较小的文献数据;转移部位不同,接受的局部治疗策略也不同,预后也不同,每个患者都接受的是相对个体化的治疗;包括肿瘤内科、外科、放疗科、介入科及营养科等的MDT团队在这类胃癌治疗中发挥重要的作用。
主要包括局部复发,腹主动脉旁淋巴结转移,肝转移、卵巢转移以及腹膜转移的治疗。
(1)术后局部复发胃癌的治疗:胃癌根治性术后局部复发包括手术野复发和区域淋巴结转移,对于此类患者,基本治疗策略按复发转移性胃癌处理。如果局部病灶及区域淋巴结可根治性切除,优先推荐MDT讨论,进行个体化的局部治疗,包括手术或者放疗等。相对于单纯化疗而言,同步放疗联合化疗的OS也显著延长(13.4月与5.4月)。
(2)初诊单一转移因素胃癌的治疗:
①腹主动脉旁淋巴结转移(16a2/b1):REGATTA研究的亚组分析结果显示,对于腹主动脉旁淋巴结(16a2/b1)转移,手术联合化疗具有良好疗效。JCOG0405研究报道SP化疗2周期后序贯D2+腹主动脉旁淋巴结清扫手术,有效率为64.7%,R0切除率82%,3年生存率为58.8%;国内前瞻性研究亦显示,对于胃癌孤立性腹主动脉旁淋巴结转移患者,新辅助化疗联合根治性手术,有效延长患者的DFS(1类推荐证据)[20]。
推荐意见18:按复发转移性胃癌处理,全身系统治疗是其基本治疗策略,术前化疗联合根治性手术是可选策略。
②肝转移:肝脏单一远处转移是指肝单发转移病灶直径≤5 cm,转移灶局限于一叶且不累及血管和胆管。研究表明,接受肝转移灶切除术的患者预后明显优于未接受手术的患者(中位OS:23.7个月与7.6个月)。此外,与系统化疗相比,系统化疗联合射频消融(RFA)处理肝转移灶可明显延长生存,中位OS达22.9个月。但真正获益人群以及手术或局部治疗时机尚需进一步确认(2类推荐证据)[89]。
推荐意见19:肝脏单一远处转移,按复发转移性胃癌处理,给予全身系统治疗,MDT后的肝脏病灶局部处理。
③卵巢转移:胃癌卵巢转移又称为Krukenberg瘤。全身系统治疗也是这类患者的基本治疗策略,MDT讨论后选择性的卵巢切除也是策略之一。但是,目前缺乏关于手术能否带来获益的前瞻性数据。回顾性研究证实,系统化疗联合原发灶和(或)转移灶积极手术可延长部分患者的生存,但真正获益人群以及手术时机需进一步确认(3类推荐证据)[90]。
推荐意见20:全身系统治疗仍作为基本策略,MDT讨论后再考虑选择性的卵巢切除。
④腹膜转移:胃癌腹膜转移包括仅腹腔游离癌细胞阳性(CY1 P0)和腹腔可见肉眼转移病灶(P1)。对于CY1P0患者,系统治疗仍是其基本治疗策略,可使一定比例的CY1患者转阴,并且可以显著改善这些患者的预后(1类推荐证据)[91]。回顾性研究显示,腹水转阴后手术可能给患者带来生存获益。另外,术中腹腔化疗(IPC)和术中广泛腹腔灌洗(EIPL)也在积极探索当中,但是对于这部分患者进行胃切除术的意义和适应证仍存在争议。目前临床常用的区域性化疗主要是腹腔灌注化疗(IP),腹腔热灌注化疗(HIPEC)(2类推荐证据)[22]。常用的化疗药物有紫杉类(多西紫杉醇、白蛋白紫杉醇)、铂类(顺铂为主)、氟尿嘧啶(注射剂与缓释植入剂)和表柔比星等,也有使用红色诺卡氏菌细胞壁骨架、铜绿假单胞菌等生物制剂,并可同步进行皮下注射。另外,IPC和EIPL也在积极探索当中。预防性HIPEC应于术中或术后早期(48 h内)进行。
推荐意见21:对于CY1P0应行全身系统治疗,有症状需手术者除外;对于P1者,应参照晚期胃癌治疗,并推荐参加临床试验。
(四)特殊类型胃癌的治疗
1. 残胃癌(gastric stump cancer,GSC):(1)定义及其演变:GSC是指术后残胃发生的新发癌。狭义的GSC指良性疾病术后5年以上残胃发生的新发癌,后逐步扩展到胃癌术后10年以上残胃发生的新发癌。GSC的发生率,远端胃切除术后发生率为1.0%~5.0%,近端胃切除术后发生率为6.3%,保留幽门胃切除术后发生率为2.7%。其中男性占多数,根治术后5年存活率为22.0%~54.0%,早期GSC为82.5%~100.0%,进展期GSC为26.0%~34.1%。影响GSC预后的主要因素包括:组织学类型、浸润深度、胃周淋巴结转移、是否根治性切除等。
(2)治疗方式:早期GSC不伴淋巴结转移可行ESD,其标准参照原发早期胃癌(1类推荐证据)[92]。进展期GSC应行残胃全切除、联合切除受侵脏器,同时清扫首次手术未予清扫的区域淋巴结(1类推荐证据)[20,93]。Billroth Ⅱ式吻合口附近的空肠系膜根部淋巴结转移率较高,应予以重点清扫。
进展期GSC不能R0切除者,先行新辅助放化疗,再行手术,标准同原发进展期胃癌(2类推荐证据)。进展期GSC不可切除的有症状者,可行姑息性切除、短路手术、或支架置入、空肠营养管置入等。进展期GSC不可切除的无症状者,可经MDT讨论,行全身药物治疗为主的综合治疗。由于组织愈合、纤维瘢痕修复的缘故,残胃与周围组织如肝脏、胰腺、结肠及膈肌等粘连是GSC手术的难点,以及D2淋巴结清扫后解剖学层次消失,使GSC系统性淋巴结清扫更为困难。此外,远端胃切除Billroth Ⅰ式重建时十二指肠断端的长度及与胰腺的粘连、近端胃切除后食管-胃吻合部位的粘连极大增加了手术风险。由于粘连与癌浸润区别困难,为保证R0切除率,术前应更精细地检查、研判,制定合理的预案。术中进行冰冻病理学检查。
推荐意见22:早期且不伴淋巴结转移者可行ESD;进展期则行残胃切除联合区域淋巴结清扫,以求R0切除;不可切除者予以全身系统治疗。
2. AEG:(1)定义及分型:参考推荐意见3内容。
(2)外科治疗:依据不同的Siewert分型(下称Ⅰ、Ⅱ、Ⅲ型),AEG外科治疗中的相关难点问题包括:手术路径、切除范围、消化道重建方式、切缘安全距离和淋巴结清扫范围等。
手术可选择的路径包括经右胸单切口、上腹右胸两切口、左胸腹联合切口及经腹膈肌食管裂孔路径。Ⅰ型:优先选择右胸路径,因其纵隔淋巴结转移率相对较高,经胸路径在纵隔淋巴结清扫方面具有一定的优势;Ⅱ型:手术路径目前尚存争议,建议食管受累距离<3 cm者,首选经腹膈肌食管裂孔路径,≥3cm者选择经右胸路径;Ⅲ型:优先选择经腹膈肌食管裂孔路径(2类推荐证据)[63,94-95]。
根治性切除范围及消化道重建方式的选择应结合肿瘤大小、部位等因素综合判断,具体为:Ⅰ型首选经胸食管切除加近端胃大部分切除,也适用于部分Ⅱ型;Ⅱ、Ⅲ型中长径>4 cm建议行全胃切除术;而≤4 cm可行经腹近端胃大部切除术。如果肿瘤直接侵犯周围器官,可行根治性联合脏器切除(2类推荐证据)[94]。消化道重建方式与切除范围相关,全胃切除术后,建议采用Roux-en-Y 吻合;近端胃切除术后,建议采用食管残胃吻合或双通道吻合。食管切缘与EGJ肿瘤上缘的距离,目前没有确定性的界定(2类推荐证据)[94]。Ⅰ型和食管受累≥3 cm的Ⅱ型,食管切缘距离建议≥5 cm;Ⅲ型和食管受累<3 cm的Ⅱ型,食管切缘距离推荐≥2 cm,并建议术中快速冰冻切片证实切缘阴性;术中冰冻病理检查对保证食管切缘和胃切缘的肿瘤学安全性有重要价值,特别是局部病期患者(2类推荐证据)[94]。
依据不同Siewert分型,淋巴结清扫规范为:Ⅰ型参照食管癌;Ⅲ型参照胃癌;Ⅱ型目前尚存争议。胸部淋巴结清扫规范:Ⅰ型应参照中下段食管癌,行彻底上、中、下纵隔淋巴结清扫;Ⅱ型应清扫下纵隔淋巴结;Ⅲ型应行下段食管旁淋巴结(No.19、20)清扫。腹部淋巴结清扫:Ⅰ型腹区淋巴结清扫包括No.1、2、3a、7、19、20;Ⅱ、Ⅲ型需行D2淋巴结清扫,若cT1N0且肿瘤长径<4 cm,可考虑选择行D1/D1+淋巴结清扫(2类推荐证据)[56]。
胸腹腔镜联合根治术可在Ⅰ、Ⅱ型中选择性开展,腹腔镜AEG切除目前缺少高质量的证据支持,建议在经验丰富的医院基于临床研究开展。
3. 其他类型胃癌:胃腺鳞癌仅占所有胃恶性肿瘤的0.5%,多发于老年男性[96]。由腺癌和鳞状细胞癌两种成分共同组成,且鳞癌成分占整个肿物的25%以上,并常伴有静脉和淋巴管浸润,易出现淋巴结转移和远处转移(多见肝转移)[97]。胃腺鳞癌的生物学行为通常由腺癌成分决定。血液和肝转移中主要以腺癌成分为主,在淋巴结转移中腺癌或鳞癌成分何为主要成分仍存在争议[98]。原发性胃腺鳞癌的治疗仍以外科手术为主,胃切除范围及淋巴结清扫程度与胃腺癌相同。而胃腺鳞癌化疗策略尚未有共识。
原发性胃鳞状细胞癌约占所有胃癌的0.04%~0.7%,多见于60岁左右男性[99]。第14版日本胃癌规约指出胃原发性鳞状细胞癌的诊断必须符合以下两个标准:(1)肿瘤组织内只有鳞状细胞癌,无任何腺癌成分;(2)任何接近食管的肿瘤若无证据表明其起源于胃则不能被诊断为胃原发性鳞状细胞癌,即原发性胃鳞状细胞癌诊断要求食管和原发性胃鳞状细胞癌之间存在正常胃黏膜[24]。胃鳞癌的侵袭性较高,呈浸润性生长,常见淋巴管浸润,初诊时大多数病例已处于进展期,常发生肝转移和腹膜转移,预后差[100]。目前,根治性胃切除手术是治疗局限性病灶的唯一选择,术后辅助治疗还没有一致的共识[101]。
AFP阳性胃癌是指血清和肿瘤组织中AFP呈阳性表达的胃癌;而胃肝样腺癌(hepatoidadenocarcinoma of stomach,HAS)则是指有肝样分化伴或不伴有AFP产生的胃癌[100]。HAS患者中约80%以上的患者血清AFP水平升高,但仍有部分HAS患者AFP水平不升高[102]。从病理诊断区别来看,HAS中肿瘤细胞呈现肝细胞样分化,无论血清AFP是否升高,均诊断为HAS[103]。HAS和AFP阳性胃癌均存在血管及淋巴管浸润、淋巴结转移及肝转移率均较高的临床特点,且患者OS率低。目前,根治性胃切除是主要的治疗方式,而姑息性切除主要用于远处转移的患者,辅助化疗可提高手术效果[104]。
EBV相关性胃癌与胃淋巴上皮瘤样癌(lymphoepithelioma-like gastric carcinoma,LELGC)的概念相互交叉也存在区别,两者均为淋巴细胞丰富的特殊类型胃癌。但EBV相关性胃癌诊断主要是依据分子分型,而LELGC则是更多依据病理形态。EBV相关性胃癌是指由EBV通过病毒编码的RNA ISH出现在胃癌细胞中,其发病率占LELGC的90%以上;而超过80%的LELGC则与EBV有关[105]。因LELGC界限清楚、临床分期较早,手术切除辅以化疗为主要治疗方法。早期LELGC预后与普通型早期胃癌相似,中晚期LELGC的预后明显好于普通型胃癌[100]。
NET起源于干细胞,具有神经内分泌标记物,能够产生生物活性胺和(或)多肽激素。胃NET发病率低,约占所有胃肠道NET的23%,依照组织病理和发病机制可分为Ⅰ~Ⅳ四型,各具有独特的病理生理特点。胃NET的病理组织学诊断除采用常规HE染色检测外,IHC通常需检测CgA和Syn和根据不同部位增加相应的指标(例如CD56、S-100、CgB及CEA等)。胃NET的组织病理分级应根据细胞分化程度(G1~G3)、核分裂数(/10HPF)及Ki-67指数(%)来判定。外科根治性切除依旧是可切除的胃NET的主要治疗方式,尤其Ⅲ型G3和Ⅳ型胃NET则应按照胃癌根治术治疗。内镜切除仅限于Ⅰ型胃NET患者中肿瘤直径≤1 cm、肿瘤数目在6枚以下、浸润深度未达固有肌层且无淋巴结转移的病例。
五、围手术期管理
(一)营养支持管理
1. 营养风险筛查和营养评估:胃癌患者由于消化道梗阻、胃排空延迟、消化吸收障碍等因素,有较大比例存在营养风险或营养不良。对于早中期消化道肿瘤患者,存在营养风险的比例为61.7%,营养不良的发生率为10.0%~12.3%[106]。因此,胃癌手术患者应在入院时记录体重变化、体质指数和血清白蛋白,常规进行营养风险筛查和营养评估[107]。推荐采用营养风险筛查量表2002(nutritional risk screening 2002,NRS-2002)[108]和患者主观整体评估(patient-generatedsubjective global assessment,PG-SGA)[109]作为评价工具(2类推荐证据)。NRS-2002评分≥3分的胃癌患者具有营养风险,应进一步完成营养评估,制定合理的围手术期营养支持方案,从而改善临床结局[110]。
2. 术前营养干预[111-112]:推荐对下列患者进行7~14 d的术前营养干预:(1)近6个月内体重下降>10%;(2)血清白蛋白<30 g/L;(3)NRS-2002评分>5分或PG-SGA评级为C级;(4)体质指数<18.5 kg/m2。治疗期间应监测体重及血清白蛋白变化,及时评价术前营养干预疗效,以选择合适的手术时机。术前营养干预可有效降低术后并发症率,缩短住院时间,提高患者生活质量,亦是快速康复理念中的重要内容[113]。
3. 围手术期营养支持的治疗方式:对于能够经口进食但无法满足营养需求的患者,应首先选择给予口服营养补充剂(ONS)治疗。术后早期经口进食或肠内营养(enteral nutrition,EN)治疗可加速患者康复,而不会增加吻合口瘘、误吸等并发症风险[114-115]。若无法经口进食,或ONS仍无法满足营养需求时,在肠道功能允许的前提下,应及时通过管饲进行EN治疗[116-117]。若EN无法满足能量或蛋白质目标需要量的50%,持续7~10 d时,则应加用肠外营养(parenteral nutrition,PN)来进行补充,如部分肠外营养(partial PN,PPN)或补充性肠外营养(supplemental PN,SPN)。对于存在EN绝对禁忌证的患者,如完全性的消化道机械性梗阻或术后炎性肠梗阻、消化道活动性出血、未得到有效控制的严重腹腔感染、肠缺血、未经充分复苏的休克状态等情况,应及时进行完全肠外营养(total PN,TPN)治疗[118]。
PN的治疗途径包括经外周静脉置管(peripheral venous catheter,PVC)和中心静脉置管(central venous catheter,CVC)。CVC又可分为经外周置入中心静脉导管(peripherally inserted central catheter,PICC)、经皮穿刺中心静脉置管(暂时性中心静脉置管)和永久性中心静脉导管(静脉输液港)。PVC途径的PN治疗主要适用于低渗透压营养制剂的短期治疗。当预计PN治疗>7 d时,应首选CVC途径进行PN治疗[111]。
在围手术期,免疫营养比标准饮食更加有效果,是胃癌手术患者的一个优先选择。最常用的免疫营养物包含精氨酸、谷氨酰胺、ω-3PUFA、核酸和具有抗氧化作用微量营养素(维生素E、维生素C、β-胡萝卜素、锌和硒),免疫营养强调联合应用,推荐精氨酸、谷氨酰胺、ω-3PUFA、核酸四种联合;任何一种免疫营养素单独使用、两种甚至三种免疫营养素的联合使用。
推荐意见23:无法满足营养需求者,首先考虑ONS;若无法经口进食且ONS无法满足要求时,应视情况考虑EN、PPN、SPN或TPN等支持方式。
4. 术前的禁食水准备:胃手术前传统常规处理措施为术前12 h禁食、6 h禁饮。但术前长时间的禁食水会加重机体应激反应,诱发胰岛素抵抗,破坏围手术期机体内环境稳定。现有证据表明,胃癌患者术前12 h口服800 ml、术前2~3 h口服400 ml浓度为12.5%的碳水化合物溶液,可有效缓解术前口渴、饥饿及烦躁,降低术后胰岛素抵抗、术后高血糖及并发症的发生率。对于无胃排空障碍或误吸风险的胃癌患者,允许术前6 h进软食,术前2 h进清流食[112,119]。对于无法或不宜口服的患者,术前静脉输注葡萄糖溶液也能减少术后胰岛素抵抗和蛋白质丢失,加速患者康复。目前尚无糖尿病患者术前摄入碳水化合物溶液的安全性及临床获益的研究证据。
(二)并发症管理
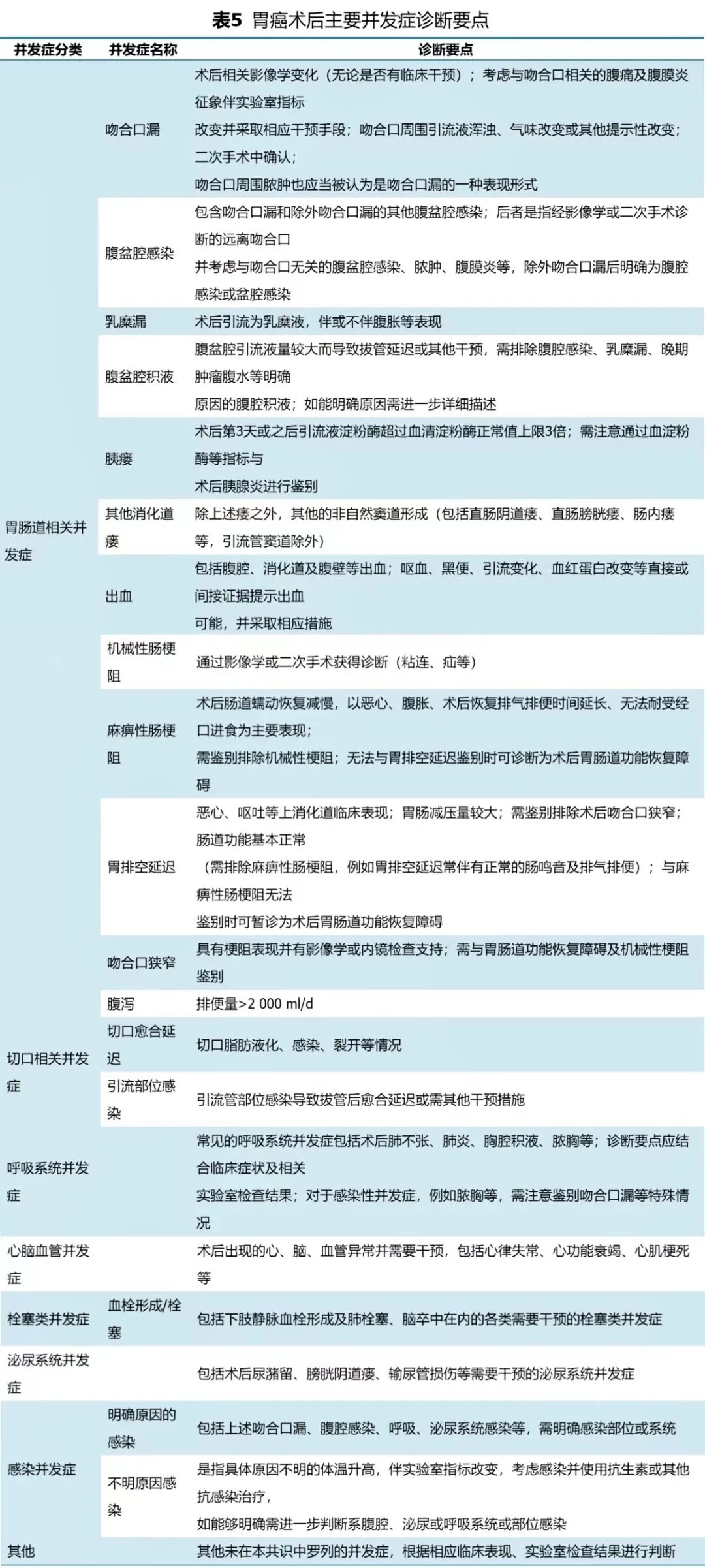
1. 并发症的诊断登记:对胃癌术后并发症进行规范的登记和分级能够准确诊断并发症并评价严重程度,进而更加精准地获得胃癌术后并发症的发生率及各级并发症对患者远期预后的影响。临床实践中,对胃癌术后并发症进行常规登记和分级可以帮助临床医师加深对并发症的理解,甚至形成路径化的围手术期并发症管理,实现术后并发症的早期预防、早期识别、早期干预,从而降低并发症的发生率以及相关死亡率。综合现有国内外共识,并发症的诊断登记应由经治外科医生或专门设立的专业人员在患者住院期间通过病历或专门表格实时进行诊断并分级(表5),分别在术后出院时、术后90 d时完善相应登记并登记录入相应平台[120-122]。
2. 并发症的分类和诊断:胃癌切除手术后可能出现的并发症种类繁多。日本临床肿瘤研究组(JCOG)指南阐述了72种并发症及相应的诊断分级标准[123]。欧洲学者则在国际胃癌学会(IGCC)框架下通过专家调研的形式将胃癌并发症分为3种术中并发症、14种术后一般并发症(非外科相关)和10种术后外科并发症,并给出相应定义和标准化记录表格[120]。我国学者根据我国临床实践特点,制定了相关专家共识[121]。
3. 并发症的分级标准:国际上对于并发症的分级尚未达成广泛共识。但自2009年Clavien等[122]提出Clavien-Dindo并发症分级系统后,得到了越来越多的研究者认可和广泛使用。日本JCOG指南即是在传统Clavien-Dindo并发症分级标准的基础上针对72种不同术后并发症类别制定了更为详尽的改良分级标准[123],但过于繁细的内容也使得该分级系统的可行性受到质疑[120]。我国学者也在广泛参考国内外消化道术后并发症分级标准的基础上,结合我国临床实践特点,充分考量临床实践可行性后,通过专家调研讨论确定了胃癌患者主要术后并发症类别的相应分级标准[121]。
六、随访
随访/监测的主要目的是发现尚可接受潜在根治为治疗的复发胃癌,或更早发现肿瘤复发或第二原发胃癌并及时干预处理,以提高患者OS。目前尚无高级别循证医学证据来支持何种随访/监测策略是最佳的。随访应按照患者个体化和肿瘤分期的原则,如果患者身体状况不允许接受一旦复发且需要的抗肿瘤治疗,则不主张对患者进行常规肿瘤随访/监测,以免增加患者负担。
胃癌术后的胃镜随访主要目的是在胃镜下发现新生肿瘤或原发肿瘤复发,很少发生胃的吻合口局部复发,胃镜下可观察吻合口情况并取胃的局部组织活检以判断肿瘤复发情况。胃镜检查的策略:推荐术后1年内进行胃镜检查,每次胃镜检查行病理活检若发现有高级别不典型增生或者胃癌复发证据,则需在1年内复查。建议患者每年进行1次胃镜检查。对全胃切除术后发生大细胞性贫血者,应当补充维生素B12和叶酸。PET-CT、MRI检查仅推荐用于临床怀疑复发,合并常规影像学检查为阴性时,比如,持续CEA升高,腹部CT检查或超声为阴性。目前不推荐将PET-CT检查列为常规随访/监测手段。由于绝大多数胃癌复发发生在局部治疗完成后2年之内(70%~80%),几乎所有复发在5年之内(~90%),研究表明有7.6%根治术后患者复发转移发生在5年之后。因此5年以后仍需进行随访/监测[124]。
1. 早期胃癌根治术后:前3年每6个月随访1次;3年后,每年1次,至术后5年。进展期胃癌根治术后及不可切除姑息性治疗者:前2年每3个月随访1次;2年后,每6个月1次至术后5年。
2. 术后满5年,每年随访1次。旨在发现尚可潜在根治的转移复发胃癌,或更早发现肿瘤复发及第二原发胃癌,及时干预处理,以提高患者OS,改善生活质量。Ⅳ期、复发胃癌、症状恶化者应密切观察或3个月随访1次。