电针治疗脑卒中后遗症的分析

通过对电针治疗脑卒中后遗症(PSS)文献的网络可视化数据挖掘与分析,总结电针治疗PSS的刺激参数和用穴规律,为临床应用提供参考。

方法:检索中国知网(CNKI)、万方数据知识服务平台、维普资讯中文期刊服务平台(VIP)、中国生物医学文献服务系统(SinoMed)、超星期刊(CHAOXING)、读秀(DUXIU)及PubMed、Ovid、Embase、Cochrane Library数据库中电针治疗PSS的临床文献。根据纳入、排除标准筛选文献,建立电针治疗PSS的临床文献数据库,运用SPSS Modeler14.1软件建模,进行关联规则分析,利用Cytoscape 3.6.0软件进行网络可视化分析。

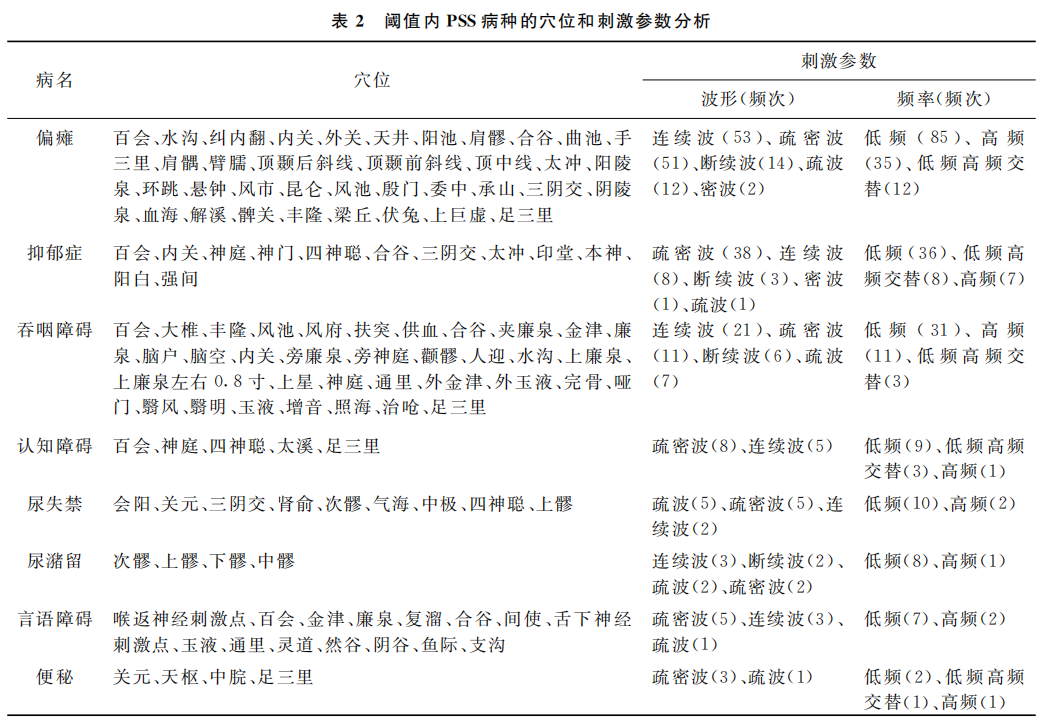
结果:共纳入354篇文献,涉及PSS病种13个,其中偏瘫占比最高(51.13%),其次为抑郁症(17.51%)和吞咽障碍(14.97%)。图片

共涉及穴位228个,总频次1690次。

在使用穴位频次≥3的8个PSS病种(偏瘫、抑郁症、吞咽障碍、认知障碍、尿失禁、尿潴留、言语障碍、便秘)中,涉及波形275次,其中疏密波使用频次最高(123次),其次为连续波(95次);涉及频率275次,其中低频使用频次最高(188次);偏瘫多选用低频连续波或疏密波,图片

高关联穴组为足三里/合谷、合谷/曲池、足三里/曲池;抑郁症多选用低频疏密波,高关联穴组为百会/印堂、百会/神庭、百会/内关;吞咽障碍多选用低频,高关联穴组为廉泉/足三里/丰隆、通里/翳风/内关/丰隆、翳风/通里/内关/合谷。

结论:电针治疗PSS的病种众多,其中电针治疗偏瘫多选足三里、曲池、合谷,刺激参数选择低频连续波或疏密波;抑郁症多选百会、印堂、神庭、内关,刺激参数选择低频疏密波;吞咽障碍多选廉泉、通里、翳风、内关、足三里、丰隆、合谷,刺激频率选择低频。

您可能还喜欢...

发表回复

您的邮箱地址不会被公开。 必填项已用 * 标注